全部科室

内科
心血管内科 神经内科 消化内科 肝病科 内分泌科 肿瘤科 血液科 精神科 呼吸科 肾内科 风湿免疫科 感染科
外科
普通外科 神经外科 胸心外科 泌尿外科 骨科 整形外科 麻醉科 器官移植
其他
妇产科 儿科 眼科 耳鼻咽喉科 口腔科 皮肤性病科 急诊/重症 影像科 检验科 疼痛科 罕见病平台 病理科
皮肤性病科
输入搜索关键词
首页
直播
会议
资讯
专家
指南
病例
知识库
品牌信使
专栏

朱继红团队

北京大学人民医院

胸腺瘤并发四肢无力及皮疹一例
病史摘要:53 岁男性,主诉发现胸腺瘤 10 余年,周身皮肤对称性红色斑丘疹 1 个月,四肢无力伴气短 20 天、加重 2 天。12 年因肺部感染发现胸腺瘤,自服中药治疗,14 年肿瘤变大在院行纵隔肿瘤切除术,病理为 B3 型胸腺瘤,20 年胸腺瘤复发再次手术。1 个月前无诱因出现全身斑丘疹,20 天前四肢无力、晨轻暮重,伴气短、咀嚼及吞咽困难,服用溴吡斯的明后症状好转。诊疗过
00:20:10
胸腺瘤
急诊危重
浏览 555 | 讨论 0
以腹痛为首发表现的过敏性紫癜(腹型 + 皮肤型)一例
病史摘要:46 岁男性农民,2021 年 10 月 1 日急诊入院。7 天前用力拉车后全腹疼痛,以左侧明显,胀痛不缓解,无发热等。外院治疗未缓解,3 天前出现腰背部疼痛。发病以来大便棕黑色,小便正常。有受凉后腹泻史 2 年余,吸烟 30 余年,少量饮酒,未婚未育,家族史无特殊。 诊疗过程:查体生命体征平稳,腹部膨隆等。外院 CT 提示十二指肠升段等病变。本院多项检查,
过敏性紫瘢
浏览 2131 | 讨论 0
Sneddon综合征1例并文献复习
摘要:Sneddon综合征是一种罕见的神经皮肤综合征,主要累及中小动脉,典型临床表现为广泛的皮肤网状青斑,伴随反复发作的缺血性卒中。本病例是一位青年女性,在近10年多次经历小卒中事件,并伴有脊髓蛛网膜下腔出血和多发颅内动脉瘤。基因检测提示腺苷脱氨酶2(adenosine deaminase  2,ADA2)基因杂合突变(c.1240G>A)。患者曾接受氯吡格雷抗血小板聚集治疗,后停止该治
Sneddon综合征
罕见病
浏览 1798 | 讨论 8
45 岁炎症性肌炎患者恶性肿瘤诊断迷雾:从 FDG PET/CT 阴性到 FAPI-PET/CT 确诊
病史摘要:45 岁男性,隐匿起病且渐进性加重的近端肌肉无力 1 个月,伴有光敏性斑丘疹和吞咽困难。 诊疗过程:初步因特征性皮疹与肌肉无力怀疑为炎症性肌炎,可能是皮肌炎。肌炎抗体检测 TIF-1γ 抗体阳性,多项因素提示恶性肿瘤高风险。首次 FDG-PET/CT 未发现隐匿性肿瘤,予泼尼松龙联合甲氨蝶呤治疗 3 个月仍有吞咽困难。上消化道内镜发现增生性病变,腹部增强 C
胃印戒细胞癌
误诊误治
浏览 229 | 讨论 0
利妥昔单抗成功扭转系统性红斑狼疮孕妇病情恶化:1 例 36 周早产病例分析
病史摘要:34 岁女性,诊断为系统性红斑狼疮(SLE),自身免疫谱多项指标阳性,无妊娠丢失或血栓事件病史。初始予羟氯喹 200mg/日及小剂量糖皮质激素治疗。2023 年 7 月出现急性溶血性贫血,加用硫唑嘌呤 100mg/日。2024 年 5 月意外怀孕。诊疗过程:妊娠 5 周时疾病活动度升高,出现多种症状;12 周病情恶化。调整治疗方案,加大糖皮质激素剂量,维持其他药物剂量
系统性红斑狼疮
疑难
浏览 345 | 讨论 0

杨猛

南宁市第二人民医院

司库奇尤单抗治疗儿童寻常型银屑病1例并文献复习
病史摘要:患者为6岁3个月女童,全身斑块、鳞屑伴痒 1 年。1 年前无诱因全身出现散在斑块,覆鳞屑伴瘙痒,曾于当地诊所治疗好转但易反复。2021 年 8 月诊断为寻常型银屑病,外用药物治疗后皮疹稍好转,遂来本院住院治疗。既往 2 岁至 6 岁有频繁“鼻出血”病史,检查无异常,近期无发作。 诊疗过程:系统查体未见明显异常,皮肤科可见躯干、四肢、头部散在红斑、斑块等典型表
寻常型银屑病
典型
浏览 1353 | 讨论 0

杨猛

南宁市第二人民医院

女性外阴难辨认传染性软疣1例报道
病史摘要:53 岁中年女性,外阴丘疹 2 年余,无瘙痒、疼痛等不适,未重视,现来进一步诊治。既往有慢性胃炎病史,有频繁肛交史,性伴外阴未见类似皮疹。诊疗过程:体格检查见外阴、肛周、直肠有簇集米粒大小淡红色丘疹,有“同形反应”,质稍硬,阴道未见类似皮疹。实验室检查支原体阳性,其余多项检查阴性,T 淋巴细胞亚群未见异常。皮肤组织病理确诊为传染性软疣。治疗上用 2%利多卡因局部浸润麻
传染性软疣
浏览 2112 | 讨论 0
双侧面部不对称:表皮样囊肿?面部感染?肿瘤?
病史摘要:58岁男性患者,5年前发现右侧脸颊有无痛性肿物,未治疗,近期肿物增大致面部不对称。辗转多家医院求诊,初步考虑梭形细胞肿瘤。患者平日身体健康,无发热、盗汗等不适,既往无高血压、糖尿病等病史,无传染病、外伤史,无食物及药物过敏史,无烟、酒史。诊疗过程:专科检查见面部不对称,右颊部肿物,与皮肤粘连、质地硬等。增强CT、MRI、B超等检查辅助诊断。在多科室合作下手术切除肿瘤,术后
隆突性皮肤纤维肉瘤
疑难
浏览 197 | 讨论 0

陈梦雅

上海交通大学医学院附属瑞金医院

反复脓疱样皮疹,凝血功能异常:是药物作用、基因驱动还是自身免疫反应?
病史摘要:27 岁女性患者,主诉关节疼痛 1 个月,全身脓疱样皮疹 1 周。既往体健,无慢性病史、传染病史等。2017 年 3 月初无诱因出现左肩胛、右膝关节疼痛,后伴发热、盗汗等症状。多家医院就诊,考虑病毒性心肌炎等,予抗感染、营养心肌、止痛抗炎等治疗,症状反复。4 月因关节痛加重,使用重组人 II 型肿瘤坏死因子受体抗体融合蛋白等药物后,出现前胸区红斑和小脓疱样皮疹并蔓延。
获得性血友病
急性泛发性发疹性脓疱病
疑难
浏览 272 | 讨论 0

顾超颖

复旦大学附属华山医院

全身暗红斑伴下肢麻木、乏力:皮肌炎?麻风
病史摘要:58 岁男性患者,全身皮疹 4 年余,下肢麻木、乏力 1 年余。2016 年起双大腿内侧现暗红色皮疹,后逐渐增多扩大至四肢、躯干,伴眼睑、双颊红肿,曾诊“慢性皮炎”,治疗无效。2019 年 10 月起症状加重,伴盗汗。追问病史,有鼻塞、下肢麻木等症状。有高血压病史 2 年,口服“坎地沙坦”控制良好,否认其他慢性病史、传染病史等,无异地及疫区久居史等。 诊疗过程:查体见全身
中间界线类麻风
疑难
浏览 932 | 讨论 12

朱继红团队

北京大学人民医院

发热腹泻伴大血管炎待查的梅毒病例一例
病史摘要:49 岁男性,主诉发热 10 天、腹泻 3 天。10 天前起发热伴头痛、肌肉关节痛、鼻塞等症状,外院诊断肺炎并予多种抗生素治疗。3 天前出现腹泻。既往有 MDS 17 年、糖尿病、3 个月前脑梗、7 年前梅毒阳性(未治疗),2 周前曾用一次青霉素。诊疗过程:入院查体体温 38.5°,心率高,神志清但反应迟钝,贫血貌,右眼结膜充血。外院 CT 提示陈旧脑梗、上颌窦炎、胸
00:28:48
肺炎
严重感染
急诊危重
浏览 25 | 讨论 0

朱继红团队

北京大学人民医院

过敏性紫癜伴腹痛便血一例
病史摘要:35 岁女性周某,以腹痛便血一周、乳房肿痛一天为主诉就诊。一周前饮用中药后全腹剧痛,伴双下肢紫癜、血尿,一天前发热至 39.5℃,左乳房红肿。既往有未分化结缔组织病、过敏性鼻炎、咳嗽变异性哮喘等病史,有多种过敏史及湿疹病史,家族史有银屑病、疑似过敏性紫癜炎病史。诊疗过程:查体见体温升高,下腹部压痛等。辅助检查提示多项异常。初步诊断为过敏性紫癜混合型等。予晶体液补液等治
00:32:23
急诊危重
浏览 124 | 讨论 0

朱继红团队

北京大学人民医院

晕厥发热皮疹:Dress the skin
病史摘要 75 岁老年女性,主因晕厥、发热 2 小时就诊。2 小时前晕厥伴大小便失禁、手抖,意识恢复后下肢无力、发热,近一周嗜睡、食欲降等。既往有慢性肾功能不全、高尿酸血症、高血压、糖尿病,有别嘌醇过敏史。近两月因降尿酸药效果不佳,将非布司他换为别嘌醇,用药 1 个月出现皮疹,停用后自行服中药,半月前加用激素治疗,入院两天前皮疹扩大。 诊疗过程 入院查体生命体征平稳,有嗜睡、斑丘疹等
00:31:19
急性肺栓塞
急诊危重
浏览 32 | 讨论 0

朱继红团队

北京大学人民医院

发热伴皮疹待查的两个病例分享
病史摘要 本文分享两例诊断不明病例。病例一是 55 岁女性,因发热 5 天、皮疹 4 天就诊,此前有药物性肝炎、右下肢疱疹病史,一周前有虫咬史,有多种过敏史。病例二是 53 岁女性,发热伴皮疹 6 天,有发作性胸痛和晕厥,近期因幽门螺杆菌感染新增用药,无特殊移居及接触史。 诊疗过程 病例一入院检查多项指标无特殊,初步诊断发热原因未明、肝功能损伤、右侧腹股沟淋巴结增大,予莫西沙星抗感
00:25:44
急诊危重
浏览 38 | 讨论 0
COVID-19可以引起银屑病?
病史摘要:34岁男性患者,无慢性疾病与慢性皮疹病史,主诉双下肢及背部瘙痒进行性加重3周。患者否认近期使用抗生素、境外旅行、更换洗涤剂等情况,但皮疹出现前1周有上呼吸道症状且新冠抗原检测阳性,近2年第3次感染新冠,前几次无相关皮疹,皮疹最初于双膝,后累及双腿和背部。诊疗过程:急诊查体生命体征正常,双下肢和双侧大腿外侧、背部有鳞屑状隆起性皮损病变,无黏膜受累等。床旁超声无蜂窝织炎改变等
点滴状银屑病
典型
浏览 732 | 讨论 0

朱继红团队

北京大学人民医院

成人混合型过敏性紫癜一例
病史摘要 患者陈某为 76 岁女性,2023 年 7 月 6 日就诊。主因自诊皮疹两周,伴关节肿痛、腹痛五天入院。两周前口服甲硝唑并饮酒后出现四肢对称性紫癜样皮疹,无瘙痒等不适,未治疗。五天前逐渐出现对称性关节肿痛,累及多关节,同时伴有中上腹绞痛。既往有高血压、糖尿病史,发现肾萎缩 10 余年,曾有尿蛋白(++),否认药物、食物过敏史。 诊疗过程 外院检查提示尿蛋白、红细胞及管型增
00:45:59
过敏性紫癜
急诊危重
浏览 262 | 讨论 0

张斌

首都医科大学附属北京儿童医院

雪上加霜!白癜风合并银屑病,是怎么回事?
病史摘要:5岁男孩患白癜风,接受3个月308nm准分子激光治疗。一个月前上呼吸道感染后全身出红斑,家长未重视且未中断光疗,继续光疗一周后,白癜风光疗部位出现与光斑形状一致的红色丘疹,躯干和臀部散发鳞屑性丘疹和斑块。诊疗过程:体格检查发现躯干和臀部的症状,组织学检查符合银屑病和白癜风特征,诊断为白癜风合并点滴状银屑病伴Koebner现象。停止光疗,外用糖皮质激素和卡泊三醇治疗2个月后
点滴状银屑病
白癜风
疑难
浏览 1234 | 讨论 0
硬膜外阻滞联合右美托咪定和抗胆碱能药物治疗特应性皮炎一例
病史摘要:65岁男性患者,主诉躯干、四肢反复红斑、丘疹伴瘙痒8年,复发加重1个月。8年前确诊为特应性皮炎,经治疗仍反复发作。既往有特应性皮炎病史,此次无明显诱因加重。诊疗过程:患者入院查体见颈部、躯干等多处红斑、丘疹等,部分融合,腹股沟有湿疹样改变。辅助检查中体液免疫等无明显异常,总IgE>2000IU/ml,血常规白细胞及嗜酸性粒细胞异常。治疗上停用部分药物,采用低敏洁肤品和维生
特应性皮炎
典型
浏览 1830 | 讨论 0
泛发性脓疱伴发热,会是什么原因?附重要鉴别诊断
病史摘要:45岁女性,既往体健,无相关家族史与过敏史。因轻度瘙痒性皮疹急性发作2天就诊,皮疹始于腋窝和腹股沟后扩散,患者随后发热。4天前确诊肺炎并开始服用阿奇霉素。诊疗过程:查体体温38.9°C,左肺下野有湿啰音,皮损基底红斑覆数百非滤泡性脓疱。实验室检查白细胞等多项指标升高,血培养肺炎支原体阳性,脓疱培养阴性。腿部脓疱穿刺活检有特定组织学表现。综合判断为阿奇霉素诱导的急性泛发性发
药物不良反应
药物不良反应
浏览 1741 | 讨论 0
使用齐拉西酮治疗年轻双相情感障碍患者致痤疮
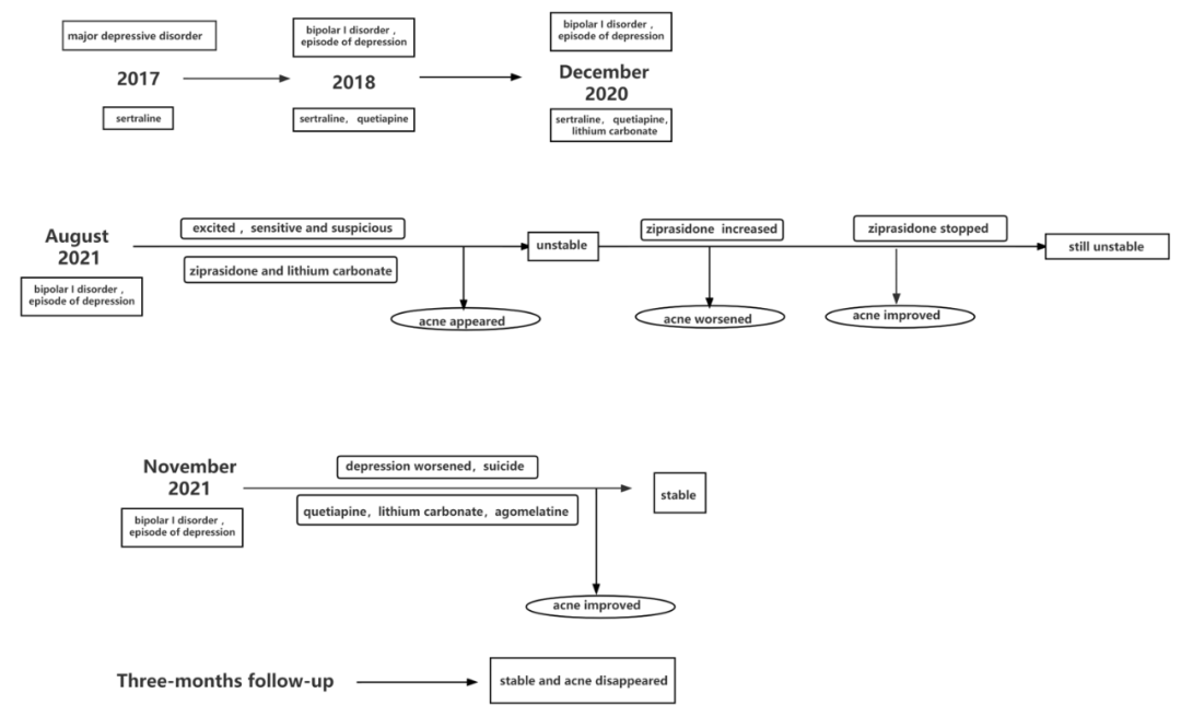
病史摘要:23岁女性患者,有5年双相情感障碍病史。既往无痤疮病史,本次入院前3个月使用齐拉西酮治疗后出现痤疮,齐拉西酮加量后皮疹加重,伴有炎性因子水平升高,自行停用齐拉西酮后皮疹减轻。患者曾多次调整药物治疗双相情感障碍,病情不稳定且有自杀行为。诊疗过程:入院时体格检查发现左前臂旧缝合线瘢痕、面部散在痤疮,神经系统无异常。实验室检查血常规、肝肾功能等指标未见明显异常,炎症因子部分指标
双相情感障碍
精粹
药物不良反应
浏览 920 | 讨论 0